最新最全!清远各地核酸检测机构名单公布
为进一步做好清远2022年春节后返(来)清人员疫情防控工作,满足春节假期过后返清人员的核酸检测需求,切实维护人民群众的生命安全和身体健康,现将清远各地核酸检测固定采样点信息公告如下。
目前,符合“应检尽检”对象人群的,可到附近的点位免费采样。“愿检尽检”人群,即“应检尽检”外的其他人群,核酸检测需自费。
发热门诊表
温馨提示:点击图片,可放大图片,看得更清晰
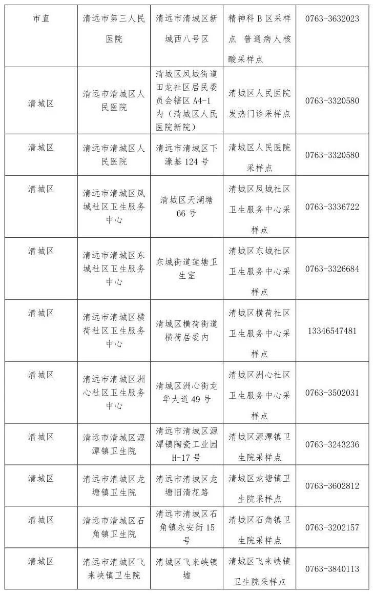
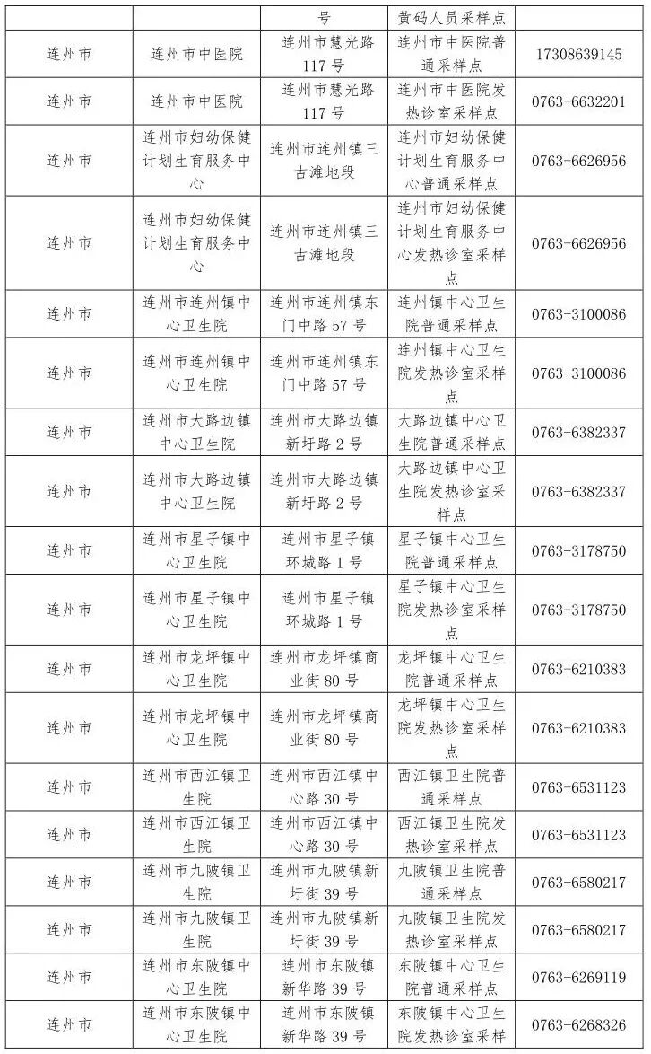
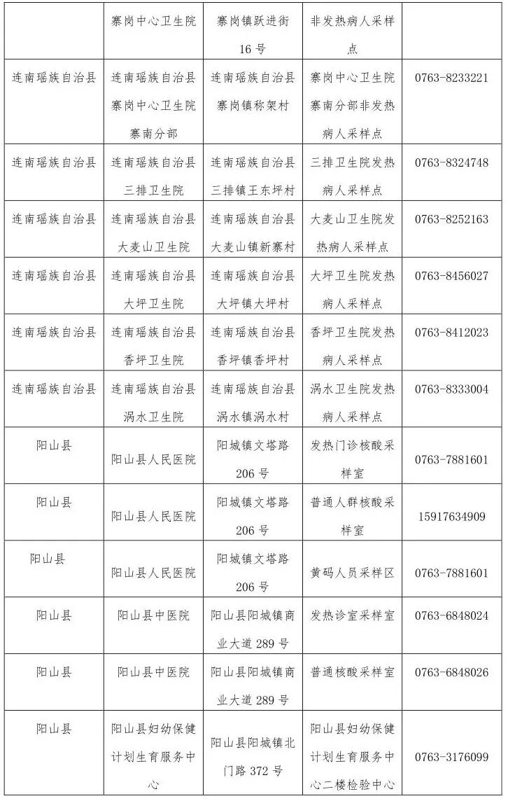
核酸检测点





















什么是“应检尽检”“愿检尽检”?
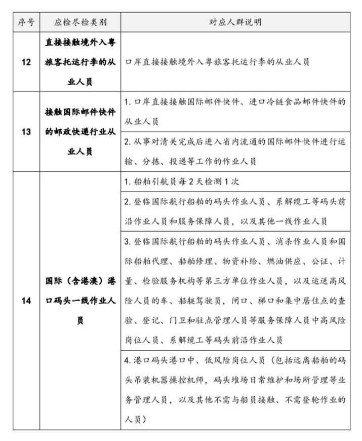
2020年6月8日公布的《关于加快推进新冠病毒核酸检测的实施意见》,提到推动重点人群“应检尽检”,其他人群“愿检尽检”。经过1年多时间来的不断更新调整完善,现在的“应检尽检”(凭相关证明免费)有20个类别,主要包含密切接触者、次密切接触者、发热门诊(诊室)患者、医疗机构工作人员、进口冷链食品从业人员等。
详细的分类可扫描“粤核酸3”葵花码,或手动搜索“粤核酸3”小程序,按顺序点击:受检人登录→常规采样→检测申请→检测人群,即可查询。
“愿检尽检”(自费)——“应检尽检”之外的市民,想做核酸检测,可自行联系或前往以上公布的正规检测机构进行检测。
自费做一次核酸检测应该怎么操作?
进行核酸检测前请提前扫描“粤核酸3”,选择“受检人登录”,选择“常规采样”,录入相关信息,选择“愿检尽检(自费)”,生成的二维码请提前截图(24小时内有效)。先行致电咨询,前往以上“愿检尽检”点位开展核酸检测。
自费做一次核酸检测如何收费?
根据《广东省新冠肺炎防控指挥办关于进一步降低新冠病毒核酸检测价格和费用的通知》要求,2021年12月15日起,广东省内医疗机构开展1次核酸检测的总费用不超过每人/份40元。
温馨提示
1.接种新冠疫苗48小时之后方可进行核酸采样。
2.在“粤核酸3”录入的相关信息,身份证号码和手机号码一定要与“粤康码”小程序中绑定的信息一致,否则有可能核酸检测结果不能在“粤康码”小程序显示。







配合做好防控工作
是每个公民的责任和义务!
保护好自己和家人健康
需要您一起参加!
每个公民
日常要坚持做好
勤洗手、戴口罩、勤通风、一米线
“防疫四件套”
平平安安健健康康返工去!
粤公网安备44182602000002号